Ayat Al Quran Maulid Nabi Muhammad

Ayat al quran tentang puasa, ayat al quran tentang bencana, ayat al quran tentang kematian, ayat al quran tentang kecerdasan, ayat al quran tentang kepemimpinan, ayat al quran ruptur perineum, ayat al quran atom, ayat al quran berkenaan tibanya ajal, ayat al quran tentang doa, ayat al kursi translation, ayat aljobori, ayat alkitab, ayat alwakwak, ayat alkitab tentang kasih, ayat al kursi calligraphy, ayat alquran tentang produksi, ayat almulk, ayat alkayed, ayat alkitab tentang cinta, ayat alkitab tentang kebaikan,


Keturunan Nabi Muhammad, Check Out Keturunan Nabi Muhammad via www.cntravelre.com
Keturunan Nabi Muhammad, Check Out Keturunan Nabi Muhammad

Maulid Nabi Masjid Jamie Ar Rahman Rw 09 Taman Persada via tamanpersada.blogspot.com
Maulid nabi Masjid Jamie Ar Rahman  RW 09 TAMAN PERSADA

Keereenn…lantunan Al-quran Anggota Tni Ini Menggetarkan via garudanews.id
Keereenn…Lantunan Al-Quran Anggota TNI Ini Menggetarkan

Kumpulan Gambar Kaligrafi Lafadz Nabi Muhammad Saw via www.fiqihmuslim.com
Kumpulan Gambar Kaligrafi Lafadz Nabi Muhammad SAW

Kumpulan Gambar Kaligrafi Lafadz Nabi Muhammad Saw via www.fiqihmuslim.com
Kumpulan Gambar Kaligrafi Lafadz Nabi Muhammad SAW

Hukum Membaca Al-quran Dengan Transliterasi • Konsultasi via konsultasisyariah.com
Hukum Membaca al-Quran dengan Transliterasi • Konsultasi

Kaum Wahabi - Berdalil Secara Serampangan Nurul Ma'rifat via nurulmakrifat.blogspot.co.id
Kaum Wahabi - Berdalil Secara Serampangan  Nurul Ma'rifat

Keturunan Nabi Muhammad, Check Out Keturunan Nabi Muhammad via www.cntravelre.com
Keturunan Nabi Muhammad, Check Out Keturunan Nabi Muhammad

Kumpulan Gambar Kaligrafi Lafadz Nabi Muhammad Saw via muslimfiqih.blogspot.co.id
Kumpulan Gambar Kaligrafi Lafadz Nabi Muhammad SAW

Kumpulan Gambar Kaligrafi Lafadz Nabi Muhammad Saw via www.fiqihmuslim.com
Kumpulan Gambar Kaligrafi Lafadz Nabi Muhammad SAW

Inilah Rundown Masjid Al Akbar Bershalawat - Masjid via www.masjidalakbar.or.id
Inilah Rundown Masjid Al Akbar Bershalawat - Masjid

Panitia Pendidikan Islam Smtpjb: Sambutan Maulidurrasul 1432 H via panitiapismtpjb.blogspot.com
PANITIA PENDIDIKAN ISLAM SMTPJB: SAMBUTAN MAULIDURRASUL 1432 H

Kumpulan Gambar Kaligrafi Lafadz Nabi Muhammad Saw via muslimfiqih.blogspot.com
Kumpulan Gambar Kaligrafi Lafadz Nabi Muhammad SAW

Hukum Berhubungan Badan Sambil Mendengarkan Al-quran via konsultasisyariah.com
Hukum Berhubungan Badan Sambil Mendengarkan Al-Quran

Tpq Untuk Dewasa - Taufiq.net via www.taufiq.net
TPQ untuk Dewasa - taufiq.net

Ustad Meninggal Saat Ceramah Doovi via www.doovi.com
Ustad meninggal saat ceramah  Doovi

Bau Mulut Orang Puasa Lebih Wangi Dari Minyak Kesturi via konsultasisyariah.com
Bau Mulut Orang Puasa Lebih Wangi dari Minyak Kesturi

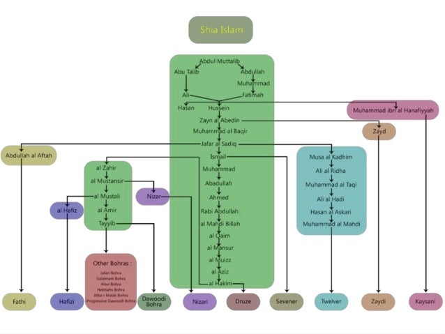
Aqidah Akhlak - Aliran Ilmu Kalam "aliran Syiah" Man Model Bna via www.slideshare.net
Aqidah akhlak - Aliran Ilmu Kalam "Aliran Syiah" MAN MODEL BNA


Random Image



Related Posts To Ayat Al Quran Maulid Nabi Muhammad


Ayat Al Quran Maulid Nabi Muhammad Rating: 4.5 Posted by: kepacitan

Search Here

Popular Posts

Total Pageviews

Recent Posts

Partners